
i
i
“K18880” — 2014/11/6 — 12:31 — page 146 — #156
i
i
i
i
i
i
Public Transport Planning in Urban Areas
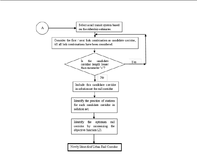
Figure 6.16 b: Solution Approach
a. Public transport demand forecasting
The base year O-D person trips matrices were generated from household interview survey
data. In this stage, the model requires home interview survey, screen line, cordon line,
and network data. Base year travel demand modelling involves development of trip end
and trip distribution models. Trip end models are developed only for intracity trips made
by residents of the study area, using a stepwise multiple linear regression technique. All
external trips are modelled by the growth factor ...