August 2014
Beginner
504 pages
11h 2m
English
CHAPTER 8
![]()
USB
The USB port has become ubiquitous in the digital world, allowing the use of a large choice of peripherals. The Model B Raspberry Pi supports two USB 2 ports, and the Model A just one.
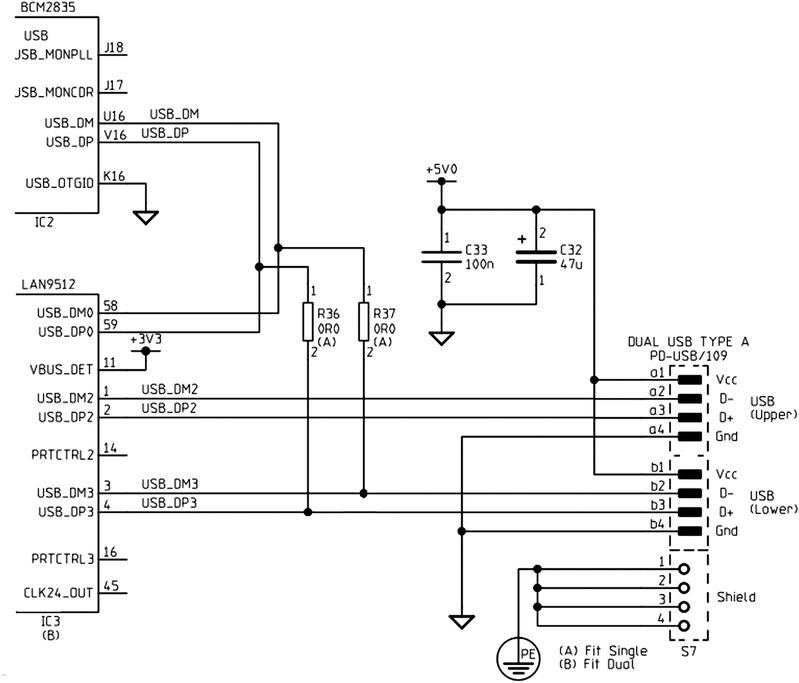
This chapter briefly examines some power considerations associated with USB support and powered hubs. The remainder of this chapter examines the device driver interface available to the Raspbian Linux developer. Figure 8-1 serves as a chapter reference schematic of the Raspberry USB interface.

Figure 8-1. USB interface
Power
Early models of the Raspberry ...