January 2019
Intermediate to advanced
754 pages
18h 13m
English
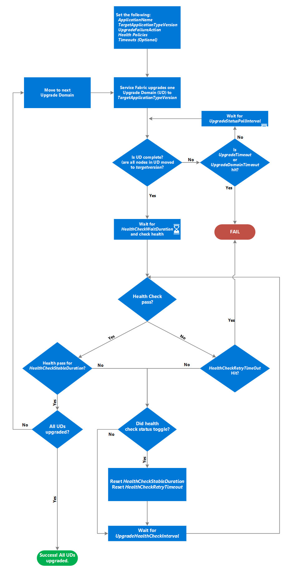
To perform the upgrade, Service Fabric performs a comparison of the old and the new application manifest. The application is upgraded only if there is a change in version number. The following flowchart explains the application upgrade process:

An already deployed Service Fabric can be upgraded to a newer version using PowerShell cmdlets. Following are the steps to be performed to upgrade a Service Fabric application:
Read now
Unlock full access