Skip to Content
Media Design and Technology for Live Entertainment
book

Media Design and Technology for Live Entertainment

by Davin Gaddy
November 2017
Beginner content levelBeginner
306 pages
6h 36m
English
Routledge
Content preview from Media Design and Technology for Live Entertainment
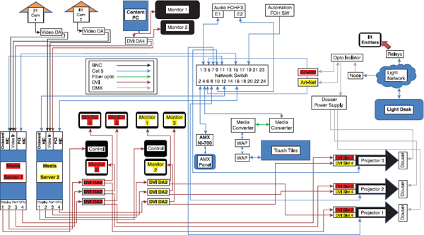
figA_1
FIGURE A.1Broadcast style design with multiple inputs, utilizing a switcher to go between inputs.
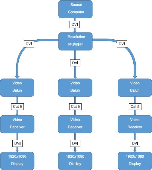
figA_2
FIGURE A.2A single source is able to drive multiple displays. Each display receives the same resolution. This example can drive three separate images. Replace the multiplier with a distribution amplifier, and the only difference is that all three displays would receive the exact same image.
figA_3
FIGURE A.3 ...
Become an O’Reilly member and get unlimited access to this title plus top books and audiobooks from O’Reilly and nearly 200 top publishers, thousands of courses curated by job role, 150+ live events each month,
and much more.
Start your free trial

You might also like

Digital Media, Projection Design, and Technology for Theatre

Digital Media, Projection Design, and Technology for Theatre

Alex Oliszewski, Daniel Fine, Daniel Roth

Publisher Resources

ISBN: 9781315442709