October 2013
Intermediate to advanced
240 pages
4h 18m
English
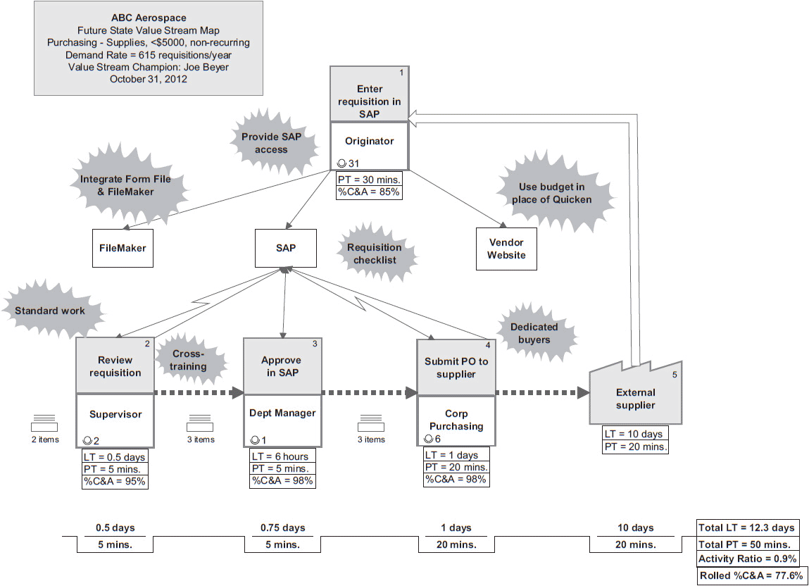
Figures C.1 and C.2 and Table C.1 illustrate the use of value stream mapping to improve a support value stream. In this case, the leadership team with responsibility for engineering design had been receiving many complaints from their staff about how long it was taking to receive the equipment and supplies they needed to design sophisticated electronics for their external customers.

FIGURE C.1 Current state value stream map for supplies purchasing

FIGURE C.2 Future state value stream map for supplies purchasing ...