
122 5 章 統計分析
図 5 -8 ど
のような分布でも、CDF を用意して逆関数法を用いたサンプリングを使えば、無作為な標本を
抽出できる。[0, 1] の範囲から一様に生成された乱数(この場合は 0.729)を抽出して逆関数に与え
れば、分布から抽出した標本になる
から値 p を選ぶことができる。この p を確率と解釈し、累積分布 C のインデックスとして使う。正確に言
えば、C(X ≦ x) = p となるような x の値を返す。
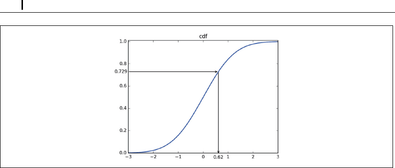
図 5 -8 は、正規分布からのサンプリングを使ってこのアプローチを図示したものである。一様乱数生成器
が選んだ乱数 p = 0.729 として、この CDF で p = 0.729 となるような x の値を返すと、x = 0.62 となる。
Python のようなサポートが充実している言語で一般的な確率分布を操作する場合には、ほぼ確実に無作
為な標本を生成できるライブラリ関数が既にあるはずだ。自分で独自の関数を書く前に、適切なライブラリ
を探すようにしよう。
5.2.1 2 次元以上からの無作為なサンプリング
分布から正しく標本を抽出するという問題は、次元数が増えると非常に面倒になる。円から一様に点をサ
ンプリングすることを考えてみよう。先に進む前に、自分ならどうするかをしばらく考えてほしい。
頭の回転の速い読者は、中心からの角度と距離を独立してサンプリングする方法を思いついたかもしれな
い。どの点をサンプリングしても、x 軸の正の部分との角度は、0 から 2π までの範囲になる。原点(中心) ...